
10月1日、石破茂新首相の組閣が進んでいます。石破首相が目指す「防災省」設置に向け、新たに「防災庁設置準備担当」の閣僚が設置されました。総裁の側近である赤沢亮正経済再生担当相が兼務することになりました。
石破首相は自民党総裁選の公約で防災省設置を主張し、その前段階として「防災庁」設置を目指すとしていました。
大規模な災害が頻発し、南海トラフ大地震や首都直下型大地震が予想される中、「防災庁」設置構想は大変重要なものです。
しかし、10月27日の総選挙に政局が一気に流れる中、能登半島地震、豪雨被害という未曾有の二重被災への対応が、遅れることに大きな懸念があります。すでに被災地の現場からは、「被災地支援は二の次で選挙に寤を抜かすのか」「国の政治から能登は見放された」といった声が上がっています。
こういう時期だからこそ、様々な課題を一歩でも見える形で改善することが必要です。
そこで、災害救助法「応急修理制度」の現物支給制度の見直しを主張します。
全国知事会は今年春、「災害救助法に基づく住宅の応急修理について、迅速かつ効率的に実施できるよう、被災者本人による修理の手配及び修理費用に関して、運用しやすい制度に改善する検討を行うこと」との提言を行っています。
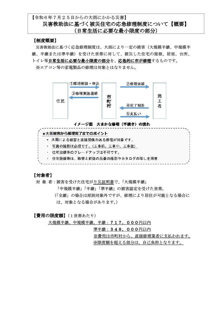
「応急修理制度」は、地震や水害により被害を受けた住宅の応急修理について、住民からの申込みに基づき市町村が施工者に修理を依頼し、実施するものです。
修理対象は、屋根や壁・窓、台所・トイレなど日常生活に必要不可欠な部分が対象となります。
代金は、選定された施工者に対し、市町村が支払う制度のため、手続きが煩雑で、被災者にとっても自治体にとっても、使い手の悪い制度になっています。
災害救助法は、災害発生時に応急的に被災者を救助する制度ですが、制定から70年以上が経過し、現代の社会情勢に合わない面が出てきています。
特に、「現物給付の原則」は、救助法制定時、物が不足する時代にあって、災害発生時に現金給付が意味をなさないとの前提で制度化されたものであり、市場が発達し、災害時も早期の物流回復が期待できる現在の環境に相応しい制度の抜本的見直しが不可欠です。
能登半島の2重被災、石破新内閣の誕生というこのタイミングに、まずは応急修理制度の改革に着手すべきです。
こうした内容を公明党の政調会長に就任した岡本三成議員に、直接訴えさせていただきました。激務の中、しっかりと応急修理制度の見直しの必要性は共有していただきました。能登半島支援の具体的な前進を期待します。
(写真は馳知事のfacebookより)



全国知事会は今年春、「災害救助法に基づく住宅の応急修理について、迅速かつ効率的に実施できるよう、被災者本人による修理の手配及び修理費用に関して、運用しやすい制度に改善する検討を行うこと」との提言を行っています。
「応急修理制度」は、地震や水害により被害を受けた住宅の応急修理について、住民からの申込みに基づき市町村が施工者に修理を依頼し、実施するものです。
修理対象は、屋根や壁・窓、台所・トイレなど日常生活に必要不可欠な部分が対象となります。
代金は、選定された施工者に対し、市町村が支払う制度のため、手続きが煩雑で、被災者にとっても自治体にとっても、使い手の悪い制度になっています。
災害救助法は、災害発生時に応急的に被災者を救助する制度ですが、制定から70年以上が経過し、現代の社会情勢に合わない面が出てきています。
特に、「現物給付の原則」は、救助法制定時、物が不足する時代にあって、災害発生時に現金給付が意味をなさないとの前提で制度化されたものであり、市場が発達し、災害時も早期の物流回復が期待できる現在の環境に相応しい制度の抜本的見直しが不可欠です。
能登半島の2重被災、石破新内閣の誕生というこのタイミングに、まずは応急修理制度の改革に着手すべきです。
こうした内容を公明党の政調会長に就任した岡本三成議員に、直接訴えさせていただきました。激務の中、しっかりと応急修理制度の見直しの必要性は共有していただきました。能登半島支援の具体的な前進を期待します。
(写真は馳知事のfacebookより)













